[로이슈 전여송 기자] 한국연구재단은 서울대학교 이승재 교수 연구팀이 톨유사수용체2를 매개로 하는 다계통 위축증의 발병 기전을 규명하고, 이를 표적으로 한 항체의 치료 효과를 동물 모델에서 확인했다고 27일 밝혔다.
이번 연구는 과학기술정보통신부와 한국연구재단의 중견연구 사업 등의 지원을 받아 수행됐으며, 연구 결과는 국제학술지 네이처 커뮤니케이션즈에 1월 30일 게재됐다.
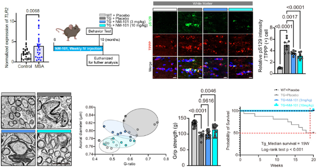
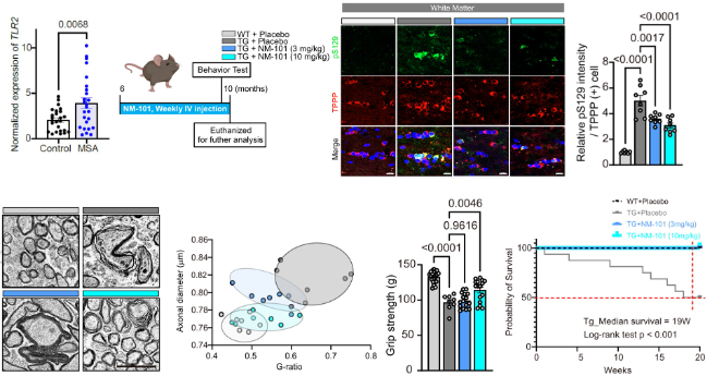
다계통 위축증은 소뇌 및 기저핵의 신경퇴행을 동반하는 질환으로, 임상 증상이 유사한 파킨슨병보다 진행 속도가 빠른 것으로 알려져 있다. 현재 질병의 진행을 억제하는 치료법은 확립되지 않았다.
이 질환은 알파-시뉴클린 단백질이 희소돌기아교세포 내에 축적돼 교세포질내포함체를 형성하는 것이 특징이다. 그러나 알파-시뉴클린의 발현량이 낮은 세포에 해당 단백질이 축적되는 경로는 명확히 규명되지 않은 상태였다.
연구팀은 인간 줄기세포와 마우스 모델을 활용해 알파-시뉴클린 응집체의 세포 간 전이 과정을 분석했다. 그 결과 신경세포에서 생성된 응집체가 희소돌기아교세포로 흡수돼 환자 뇌 조직과 유사한 단백질 축적을 유도하는 것을 확인했다.
연구진은 이 과정에서 알파-시뉴클린의 흡수를 매개하는 수용체로 알려진 톨유사수용체2의 역할을 분석했다. 톨유사수용체2 매개 전이는 희소돌기아교세포의 성숙과 수초화에 필요한 유전자 발현을 저해해 신경망 손상을 유발하는 것으로 나타났다.
세포 및 동물 모델에서 톨유사수용체2를 표적으로 하는 단일클론항체 NM-101을 투여한 결과, 알파-시뉴클린 축적이 감소했고 수초화 관련 유전자 발현이 회복됐다. 또한 축삭 손상과 운동 기능 저하가 완화됐으며 생존 기간이 연장되는 결과가 확인됐다.
이승재 교수는 “수용체를 차단하는 방식은 다계통 위축증을 포함한 시뉴클린병증 연구에 적용 가능성을 확인한 결과”라며 “후속 연구를 통해 치료 전략을 구체화할 계획”이라고 말했다.
전여송 로이슈(lawissue) 기자 arrive71@lawissue.co.kr
국내 연구진, 난치성 뇌질환 ‘다계통 위축증’ 발병 기전 규명
기사입력:2026-02-27 14:16:48
<저작권자 © 로이슈, 무단 전재 및 재배포 금지>
로이슈가 제공하는 콘텐츠에 대해 독자는 친근하게 접근할 권리와 정정ㆍ반론ㆍ추후 보도를 청구 할 권리가 있습니다.
메일:law@lawissue.co.kr / 전화번호:02-6925-0217
메일:law@lawissue.co.kr / 전화번호:02-6925-0217
주요뉴스
핫포커스
투데이 이슈
투데이 판결 〉
베스트클릭 〉
주식시황 〉
| 항목 | 현재가 | 전일대비 |
|---|---|---|
| 코스피 | 5,791.91 | ▼452.22 |
| 코스닥 | 1,137.70 | ▼55.08 |
| 코스피200 | 859.40 | ▼73.94 |
가상화폐 시세 〉
| 암호화폐 | 현재가 | 기준대비 |
|---|---|---|
| 비트코인 | 98,425,000 | ▲632,000 |
| 비트코인캐시 | 645,500 | ▲5,500 |
| 이더리움 | 2,883,000 | ▲16,000 |
| 이더리움클래식 | 12,370 | ▲70 |
| 리플 | 1,990 | ▲12 |
| 퀀텀 | 1,319 | ▼1 |
| 암호화폐 | 현재가 | 기준대비 |
|---|---|---|
| 비트코인 | 98,522,000 | ▲626,000 |
| 이더리움 | 2,888,000 | ▲19,000 |
| 이더리움클래식 | 12,360 | ▲60 |
| 메탈 | 416 | ▼1 |
| 리스크 | 192 | 0 |
| 리플 | 1,992 | ▲13 |
| 에이다 | 391 | ▲3 |
| 스팀 | 85 | ▲0 |
| 암호화폐 | 현재가 | 기준대비 |
|---|---|---|
| 비트코인 | 98,530,000 | ▲740,000 |
| 비트코인캐시 | 643,500 | ▲3,000 |
| 이더리움 | 2,883,000 | ▲14,000 |
| 이더리움클래식 | 12,300 | ▲10 |
| 리플 | 1,990 | ▲13 |
| 퀀텀 | 1,321 | ▼5 |
| 이오타 | 96 | 0 |









