[로이슈 전용모 기자] 법무부는 아동의 출생등록될 권리를 보장하기 위한 출생통보제도의 도입을 골자로 하는 「가족관계의 등록 등에 관한 법률」 일부개정법률안을 6월 21일 입법예고 한다고 밝혔다.
부모가 출생신고를 하지 않아 제대로 보호받지 못한 아이들이 적지 않다. 이들은 적절한 의료조치를 받지 못하고 취학연령이 되었음에도 학교에 가지 못하는 등 방치되거나 유기되고, 신체적․성적․정신적 학대에 노출될 가능성이 높다.
이에 따라 법무부는 모든 아이들이 빠짐없이 출생등록될 수 있도록 출생통보제도를 신설했다.
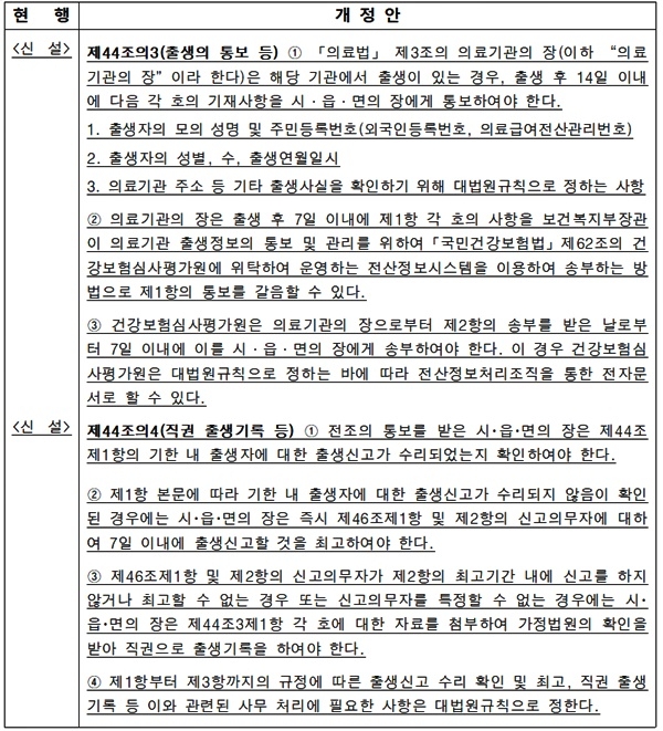
신설될 출생통보제도의 주요 내용은 △의료기관의 출생통보의무 규정 신설[제44조의3(출생의 통보 등)] △국가가 출생신고가 누락된 아동의 출생신고를 직접 이행이다[제44조의4(직권 출생기록 등)].
출생이 있었던 의료기관의 장이 7일 이내 건강보험심사평가원에출산모의 성명, 출생자의 성별 등 출생정보를 송부하고, 건강보험심사평가원은 위 출생정보를 다시 7일 이내 시․읍․면의 장에게 송부하도록 했다.
시․읍․면의 장은 통보받은 출생정보로 누락된 아동을 발견한 경우 부모에게 7일 이내 출생신고할 것을 최고(일정한 행위를 하도록 독촉하는 통지)한다.
그럼에도 불구하고 출생신고가 이루어지지 않은 아동의 경우, 시․읍․면의 장이 가정법원의 확인을 받아 직권으로 아동의 출생을 기록하도록 했다.
이로 인해 출생통보제도를 통해서 모든 아이들이 빠짐없이 출생등록되어 학대, 유기 및 방치로부터 제대로 보호받고 건강하게 자랄 수 있게 됐다.
법무부는 입법예고 기간 동안 국민의 다양한 의견을 청취하여, 출생통보제 도입을 위한 「가족관계의 등록 등에 관한 법률」 일부개정법률안을 신속하게 국회에 제출하겠다고 했다.
전용모 로이슈(lawissue) 기자 sisalaw@lawissue.co.kr
법무부, 아동의 출생등록될 권리 보장 '출생통보제도' 도입
국가가 출생신고가 누락된 아동의 출생신고를 직접 이행 기사입력:2021-06-21 09:47:56
<저작권자 © 로이슈, 무단 전재 및 재배포 금지>
로이슈가 제공하는 콘텐츠에 대해 독자는 친근하게 접근할 권리와 정정ㆍ반론ㆍ추후 보도를 청구 할 권리가 있습니다.
메일:law@lawissue.co.kr / 전화번호:02-6925-0217
메일:law@lawissue.co.kr / 전화번호:02-6925-0217
주요뉴스
핫포커스
투데이 이슈
투데이 판결 〉
베스트클릭 〉
주식시황 〉
| 항목 | 현재가 | 전일대비 |
|---|---|---|
| 코스피 | 5,781.20 | ▲17.98 |
| 코스닥 | 1,161.52 | ▲18.04 |
| 코스피200 | 862.50 | ▲0.13 |
가상화폐 시세 〉
| 암호화폐 | 현재가 | 기준대비 |
|---|---|---|
| 비트코인 | 105,954,000 | ▼34,000 |
| 비트코인캐시 | 701,500 | ▲500 |
| 이더리움 | 3,230,000 | ▲2,000 |
| 이더리움클래식 | 12,600 | ▼40 |
| 리플 | 2,166 | ▼2 |
| 퀀텀 | 1,323 | ▼7 |
| 암호화폐 | 현재가 | 기준대비 |
|---|---|---|
| 비트코인 | 105,980,000 | ▼20,000 |
| 이더리움 | 3,230,000 | ▲2,000 |
| 이더리움클래식 | 12,610 | ▼40 |
| 메탈 | 415 | ▼1 |
| 리스크 | 196 | ▼1 |
| 리플 | 2,165 | ▼3 |
| 에이다 | 398 | ▼2 |
| 스팀 | 90 | ▲0 |
| 암호화폐 | 현재가 | 기준대비 |
|---|---|---|
| 비트코인 | 105,930,000 | ▼70,000 |
| 비트코인캐시 | 699,500 | ▼500 |
| 이더리움 | 3,230,000 | ▲2,000 |
| 이더리움클래식 | 12,630 | ▼10 |
| 리플 | 2,165 | ▼4 |
| 퀀텀 | 1,320 | 0 |
| 이오타 | 92 | ▲1 |









